中国·太阳集团tyc5997(Macau)股份有限公司-Officialwebsite
·校主站
·数字校园
·网上服务平台
首页
学院概况
学院沿革
学院领导
师资建设
教授 副教授
讲师
企业导师
外籍教师
专业设置
国际汉语
tyc8722太阳集团城
通知公告
出国交流
来华留学
tyc8722太阳集团城管理文件
招生就业
学生工作
tyc5997太阳集团官网
教学科研
教学管理文件
教学科研动态
教研统计
当前位置:
首页
>>
资讯中心
>>
通知公告
>>
正文
太阳集团tyc59972021届毕业生(2018级)顶岗实习工作安排
来源:
海南经贸职业技术学院-太阳集团tyc5997
日期:
2020年06月09日 16:55
点击:
属于:
通知公告
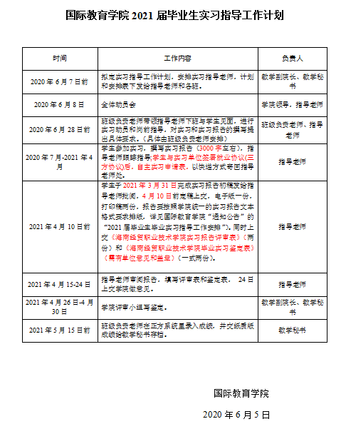
为做好太阳集团tyc59972021届毕业生(2018级)顶岗实习,特制定此安排。具体详情如图及附件。
太阳集团tyc59972021届毕业生(2018级)顶岗实习安排.zip
上一:
关于第十二届高校辅导员年度人物推荐名单的公示
下一:
太阳集团tyc59972020届优秀毕业生、优秀毕业生干部名单公示
友情链接
腾讯新闻
中国新闻网
搜狗
新浪
CMS系统
百度
+
腾讯新闻
中国新闻网
搜狗
新浪
CMS系统
百度
好搜
搜狐
Copyright © 2011-2026 中国·太阳集团tyc5997(Macau)股份有限公司-Officialwebsite 版权所有
琼ICP备10200870号-1
地址:海南省海口市美兰区桂林洋高校区 邮编:571127